○門川町介護予防・日常生活支援総合事業における指定第1号事業者の指定等に関する要綱
平成29年3月29日
告示第8号
(趣旨)
第1条 この要綱は,介護保険法(平成9年法律第123号。以下「法」という。)及び介護保険法施行規則(平成11年厚生省令第36号。以下「法施行規則」という。)に定めるもののほか,介護予防・日常生活支援総合事業のうち,第1号事業を実施する者の指定等に関し必要な事項を定めるものとする。
(定義)
第2条 この要綱において使用する用語の意義は,法及び法施行規則において使用する用語の例による。
(指定の申請)
第3条 法第115条の45の5第1項の規定による申請は,門川町介護予防・日常生活支援総合事業指定第1号事業者指定申請書(様式第1号)により行うものとする。
2 法施行規則第140条の63の7の規定による指定第1号事業者の指定の有効期間は,6年とする。
(指定の拒否)
第5条 前条第1項に規定する指定第1号事業者の指定については,当該事業者を指定することにより,門川町介護保険事業計画に規定する地域支援事業に係る計画量を超過する場合その他の町における地域支援事業の円滑かつ適切な実施に際し支障が生じる場合においては,これを行わないことができる。
(指定の更新)
第7条 法第115条の45の6第1項の規定による指定第1号事業者の指定の更新を受けようとするものは,門川町介護予防・日常生活支援総合事業指定第1号事業者指定申請書(様式第1号)により行うものとする。
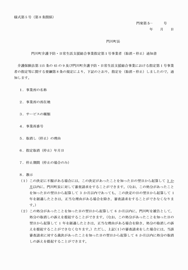
(指定第1号事業者の指定の取消し)
第8条 町長は,法第115条の45の9の規定により指定第1号事業者の指定を取り消し,又は期間を定めてその指定第1号事業者の指定の全部若しくは一部の効力を停止する場合は,門川町介護予防・日常生活支援総合事業指定第1号事業者取消・停止通知書(様式第5号)により,当該指定の取消し又は停止に係る者に通知するものとする。
(1) 当該事業所の名称及び所在地
(2) 当該事業所の指定の申請者及び主たる事務所の所在地並びに代表者の氏名及び住所
(3) 指定年月日
(4) 事業開始年月日
(5) 運営規程
(6) 介護保険事業所番号
(7) その他町長が適当と認める事項
(委任)
第10条 この要綱に規定するもののほか,介護予防・日常生活支援総合事業における指定第1号事業者の指定等に関し必要な事項は,町長が別に定める。
附則
(施行期日)
第1条 この要綱は,平成29年4月1日から施行する。
附則(令和元年10月18日告示第6号)
この告示は,公表の日から施行する。
附則(令和4年6月10日訓令第23号)
この要綱は,公布の日から施行する。





